背 景
目前的组织再生主要依赖结构、生化因子或电刺激等独立模块来发挥作用。面对复杂的体内再生环境,如何协同多重刺激信号,一直是临床转化的重大挑战。
为此,团队在前期的工作“biohydrogel battery”(Cell Biomater. 2025)工作的基础上,进一步提出“Battery scaffold”(生物电池支架)这一全新概念,将结构引导(Structural guidance)、生化信号(Biochemical signal)和电刺激(Electrical stimulation)耦合在同一个生物支架中。
Battery scaffold开创性地的将离子释放过程中的无序扩散,转化为有组织的原位能量收集及有序的治疗性生物电信号,实现在持续释放促组织再生的镁离子同时,电池支架可产生2.25 mA·cm²电流密度,持续电刺激超过8周。这项工作建立了一类新型能量整合再生支架,这类支架可以主动为再生提供能量,而不是被动支持。这一利用固有生物过程发电的概念为神经、肌肉和血管组织工程中的自供电植入物的开发开辟了广阔的途径。
相关工作以“A Battery Scaffold for Tissue Regeneration”为题发表于《Cell Biomaterials》期刊。流体动力基础件与机电系统全国重点实验室副主任贺永教授、原禧敏博士后、贵州大学机械工程学院陈跃威副教授为该论文共同通讯作者,吴琦林博士生、夏鹏程博士生、孔维程博士生为共同一作。
文章亮点
<全新概念>:首创“生物电池支架”新理念,打破了传统修复策略中各功能模块“各自为战”的局面,将无序扩散的离子转化为有序的电信号,实现了结构、生化与电生理信号的深度集成。
<精巧设计>:俘获离子梯度的“内源性能量”,离子梯度在组织修复中无处不在,但其能量潜力常被忽视。本研究系统证明了支架降解释放的离子可以被组织成稳定的梯度,从而在无需外场的情况下自发产生持续的生物电信号。
<多级仿生>:多尺度电荷存储架构,利用冷冻铸造技术构建纳米级孔隙(高比表面积存储电荷)与微米级定向通道(引导离子迁移与组织长入),结合微流控技术制备的负载nMgO微球(持续离子源),实现能量的高效转化与存储。
<临床转化>:FDA认证材料体系,选用可降解PLCL与改性壳聚糖等生物相容性材料,确保了支架不仅性能优异,也有利于临床转化。
1. 电池支架的仿生设计与制造
为了构建这种集结构与功能于一体的支架,研究团队受莲蓬结构启发,采用冷冻铸造(Freeze-casting)技术制备了聚(L丙交酯-己内酯)(PLCL)定向多孔骨架。在制备过程中,通过微流控技术制备的负载纳米氧化镁(nMgO)的改性壳聚糖微球(CMAM)被均匀分散在骨架中。PLCL骨架不仅提供了必要的力学支撑,其内部独特的纳米级孔隙充当了“电荷存储域”,而微米级定向通道则如同“高速公路”般引导离子迁移;嵌在其中的CMAM微球则作为持续释放Mg²⁺的能源核心。这种设计巧妙地将能量存储模块与能量供应模块集成在了一个可降解的支架实体中。

2. 支架的电化学性能
在生理环境中,CMAM微球持续释放Mg²⁺,在支架内部建立起稳定的离子浓度梯度。研究团队通过类比“拥挤通道中的人流”来解释电荷动力学:在没有结构引导时,离子无序扩散;而在PLCL定向通道的约束下,离子与电子发生定向迁移,从而产生稳定的生物电流。为了阐明电池支架的电化学行为,研究团队构建了等效电路模型,揭示了支架从初期的介电响应逐渐转变为“超级电容器”的储能机制:随着Mg²⁺释放建立离子梯度,支架电容在第2周达到峰值,随后进入放电主导阶段。电化学测试数据表明,定向孔隙结构对于能量转化至关重要,其产生的定向电流高达83 μA,有力证实了有序通道对离子梯度的约束作用。在性能表现上,优化后的支架兼具高电荷存储容量(最高11.83 μF)与长效输出能力,电流密度峰值达2.25 mA·cm⁻²,且电刺激持续超过8周。即便在复杂的体内环境下,电池支架仍能输出44.6 μA的电流,比普通支架高出一个数量级,进一步验证了nMgO微球作为离子能量源的核心地位。此外,分子动力学模拟从微观层面阐明了氯离子竞争性吸附诱导MgO晶格无序化、进而驱动离子释放与能量产生的根本机制。这种无需外场辅助、基于离子梯度能的自发电模式,在长效性和生理适配性上显著优于摩擦电、压电等传统发电模式。

3. 支架的力学性能
研究团队对支架的力学性能进行了系统评估,发现其具备独特的水响应形状记忆行为:干燥状态下的大应变压缩不可逆,但一旦完全水合,支架能在1分钟内从轴向、径向压缩甚至卷曲变形中迅速恢复初始形状,这种特性赋予了其在微创手术中填充不规则缺损的巨大潜力。力学测试表明,水合支架的杨氏模量为225 kPa,且在循环加载下展现出优异的回弹性与可靠的形状恢复能力。在体外模拟降解过程中,支架的力学性能演变与骨再生进程高度同步:在前4周的“黄金窗口期”内,杨氏模量始终维持在200 kPa以上,第4周因矿化沉积出现小幅提升,随后在第5至6周才开始显著下降与结构破碎。微观结构分析揭示,支架层板内部呈现出类似珍珠层的堆叠纳米片形态,这种仿生构型不仅增强了材料的韧性与弹性,更为电荷存储和定向电流传导提供了关键的物理基础。

4. 骨再生性能验证
体外层面:研究团队首先验证了支架的生物相容性,证实其具有良好的血液相容性(溶血率<5%)且能维持骨髓间充质干细胞的高活性(>95%)。在此基础上,进一步揭示了其卓越的促成骨能力:碱性磷酸酶(ALP)是成骨分化的早期标志物,在培养14天后,PLCM支架组的ALP活性是纯PLCL支架组的2倍,染色结果显示出更深、更密集的阳性区域,表明PLCM支架能更快启动细胞的成骨分化程序。作为骨成熟的关键指标,茜素红S(ARS)染色结果显示,相比于对照组零星分布的钙化点,PLCM组呈现出大量成簇的红色钙化结节。定量分析表明,其矿化结节数量是纯支架组的近4倍,有力证明了Mg²⁺释放与电刺激协同加速了骨基质的矿化沉积。在分子水平上,qPCR和Western Blot检测均证实,Runx2、BMP2、OCN和Col-1等关键成骨基因及蛋白在PLCM组中的表达水平显著高于其他各组。上述结果从机理上表明电池支架通过激活成骨信号通路,有效提升了骨髓间充质干细胞的成骨能力。

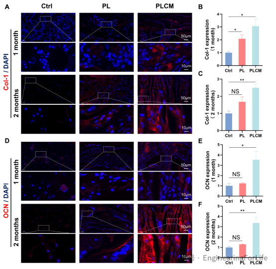
体内层面:在兔股骨临界尺寸缺损模型中,电池支架展现了良好的修复效果:术后1个月和2个月的Micro-CT扫描显示,PLCM组的新生骨量(BV/TV)远超对照组和纯支架组。对照组(Ctrl)仅在缺损边缘有稀疏骨生成,纯支架组(PL)得益于冷冻铸造的定向孔隙,观察到了一端的骨长入,但中心区域仍有空缺。电池支架组(PLCM)展现了最佳的骨整合效果,新骨沿着定向通道快速向中心渗透,在术后2个月时,骨缺损区域几乎被完全填充,实现了较好的骨桥接。组织切片进一步揭示了新生骨质量,Masson三色染色显示,PLCM组生成了大量代表成熟骨组织的深蓝色胶原,而其他组多为代表未成熟骨或纤维组织的浅蓝色。免疫荧光染色定量分析显示,PLCM组中I型胶原蛋白(Col-1)的表达量是对照组的 2-3倍,而骨钙素(OCN)的表达量是对照组的近4倍。

5. 结论与展望
本研究提出了一种极具前景的电池再生支架策略,使用冷冻铸造制造工艺和fda批准的材料系统使这种方法具有很强的转化潜力,为再生医学领域的临床应用电池支架开辟了道路。通过将离子梯度能转化为生物电信号,电池支架成功地将结构支持、生化信号和电生理刺激耦合为一体。这一概念未来有望扩展至神经、肌肉等其他电生理敏感组织的修复,启发新一代自供能植入式生物电子器件的开发。
